EXECUÇÃO
1. Criar uma UV Sphere
2. Mudar para visão frontal e Ortho (teclas 1 e 5)
3. Entrar em Edit Mode, selecionar a parte superior da esfera com seleção retangular (tecla B) e apagar os vértices (tecla X)
4. Selecionar a parte inferior da esfera e escalar para 0 (teclas S 0)
5. Criar um plano, escalar e posicionar o vaso sobre o plano
6. Aplicar o modificador Solidify e mudar Thickness para 0,1
7. Aplicar o modificador Subdivision Surface e mudar Subdivisions View para 2
8. Aplicar os dois modificadores
9. Mudar para o renderizador Cycles
10. Selecionar o vaso e aplicar materiais
11. Habilitar preview de materiais
12. Selecionar Glass BSDF
13. Selecionar o plano e aplicar materiais, deixando Diffuse BSDF
14. Entrar em modo Rendered
15. Voltar para Object Mode e criar outro plano, escalando-o para o tamanho desejado do tecido
16. Rotar o plano no eixo Z em 45º
17. Rotar o plano no eixo X, inclinando-o um pouco
18. Mudar para visão frontal e Ortho e posicionar o plano levemente acima do vaso
19. Mudar para visão laterial (direita) e posicionar o plano sobre o vaso
20. Retornar para visão em perspectiva
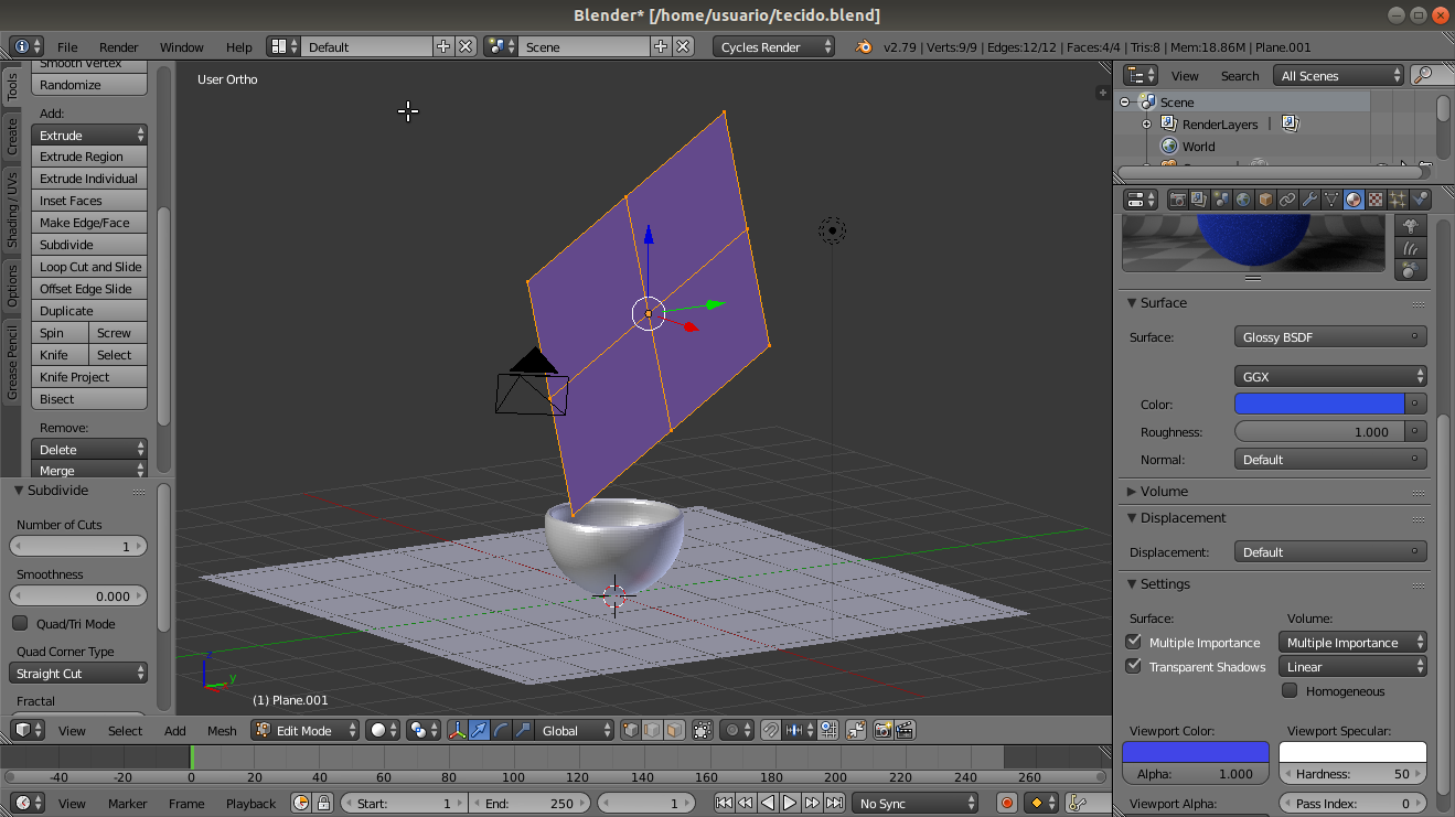
21. Aplicar materiais
22. Selecionar Glossy BSDF
23. Mudar Roughness para 1
24. Mudar a cor
25. Mudar viewport color
26. Entrar em Edit Mode e subdividir o plano (Tools Subdivide)
27. Mudar Number of Cuts para 50
28. Retornar para Object Mode
29. Aplicar o modificador Cloth
30. Aplicar o modificador Solidify
31. Aplicar o modificador Subdivision Surface
32. Mudar Subdivisions View para 2
33. Aplicar Smooth
34. Clicar no botão Physics
35. Mudar Cloth Presets para Cotton
36. Atribuir valor 10 para Quality Steps
37. Em Cloth Collision (que deve estar habilitado), habilitar Self Collision
38. Selecionar o vaso para configurar Physics
39. Habilitar Collision
40. Selecionar o plano do piso e habilitar Collision também
41. Clicar em Play Animation
42. Pausar a animação e explorar a Timeline (botões de frames forward e backward)
43. Mudar para visão Rendered
44. Renderizar a cena usando visão de câmera
45. Mover a lâmpada
46. Em Point mudar Size para 5
47. Habilitar Nodes, Emission, Strength para 2000
48. Em World Mudar Color para preto
49. Renderizar com Render Image
50. Mudar para visão de câmera
51. Abrir janela de propriedades
52. Habilitar Lock Camera to View
53. Mover a visão de câmera com o mouse até a posição desejada
54. Clicar no botão Render para renderizar
55. Voltar para visão 3D, na janela de propriedades, em Sampling mudar Samples Render para 2000
56. Fazer a renderização final
Ideia original: https://www.youtube.com/watch?v=2zd1AI198I8



















































































