EXECUÇÃO
1. Escalar o cubo: TAB; alt + TAB F; selecionar as faces opostas com shift + botão direito do mouse; S X 2
2. Formando as paredes do baú: Tools Inset face (ou tecla I)
3. Formando o interior: E
4. Entrando em modo wireframe
5. Movendo para a posição correta o fundo do baú: arrastar a seta azul
6. Formando o acabamento da borda: selecionar as faces da borda com botão direito do mouse e shift + botão direto do mouse; Inset face; então E
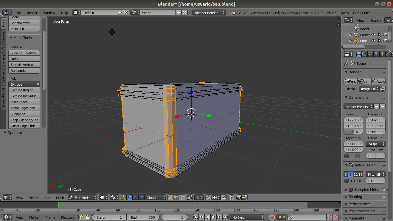
7. Usar loop subdivide para produzir mais faces e fazer os detalhes laterais: ctrl + R; mover com o mouse (usar visão frontal - NUMPAD 1)
8. Para terminar o acabamento lateral: selecionar com shift + botão direito do mouse; Tools Extrude Regions (Vertex normals); depois Inset face (ou tecla I) e Tools Extrude Regions (vertex normals)
9. Repetir
10. Para curvar o baú, selecione as arestas das esquinas (dentro e fora do baú) usando seleção retangular (tecla B) - cuidado com as arestas "ocultas"! - e use Mesh Edges Bevel (botão de rolamento do mouse aumenta o número de arestas - usar 3 ou 4)
11. Colocar no nível com visão frontal e Ortho (teclas 1 5)
12. Garantir que o ponto de inserção esteja na origem: shift + c; então inserir um plano e escalar (tecla S)
13. Ocultar o plano e o baú na janela delineadora
14. Voltar para Object Mode (tecla TAB) e criar um cilíndro
15. Abrir a segunda janela de propriedades e girar o cilíndro 90º
16. Escalar: S X 2
17. Cortar as faces das bases do cilindro: Tools Knife (ou tecla K); finaliza com ENTER
18. Selecione as faces de baixo do cilindro usando seleção retangular e com Limit Selection to visible desativado
19. Apagar as faces
20. Dar volume a tampa usando E Extrude Regions (vertex normals)
21. Loop subdivide (ctrl + R) com 3 divisões
22. Usar Mesh Edges Bevel com 3 divisões
23. Selecionar faces usando visão superior (tecla 7) e seleção retangular (tecla B)
24. Terminar o acabamento da tampa do baú com E Extrude Regions (vertex normals)
25. Voltar para Object Mode e tornar visível o Cubo e o Plano
26. Mover a tampa para a posição correta, escalar (tecla S) e girar de forma a indicar a tampa semi aberta (teclas R X)
27. Incluir mais uma lâmpada e visualizar no Cycles Render
Ideia original: https://www.youtube.com/watch?v=ICBP-7x7Chc


















































